How to configure EHB-CB to support Simulink Variant block configuration

Background

Simulink allows you to represent all design alternatives of a system in a single model. Each design choice is incorporated into the model as a variant choice. Such models have a fixed common structure and a finite set of variable components that are activated depending on the variant choice. The inactive choice appears faded. The active choice can be configured using variables either defined in the MATLAB workspace or in a Simulink data dictionary file.

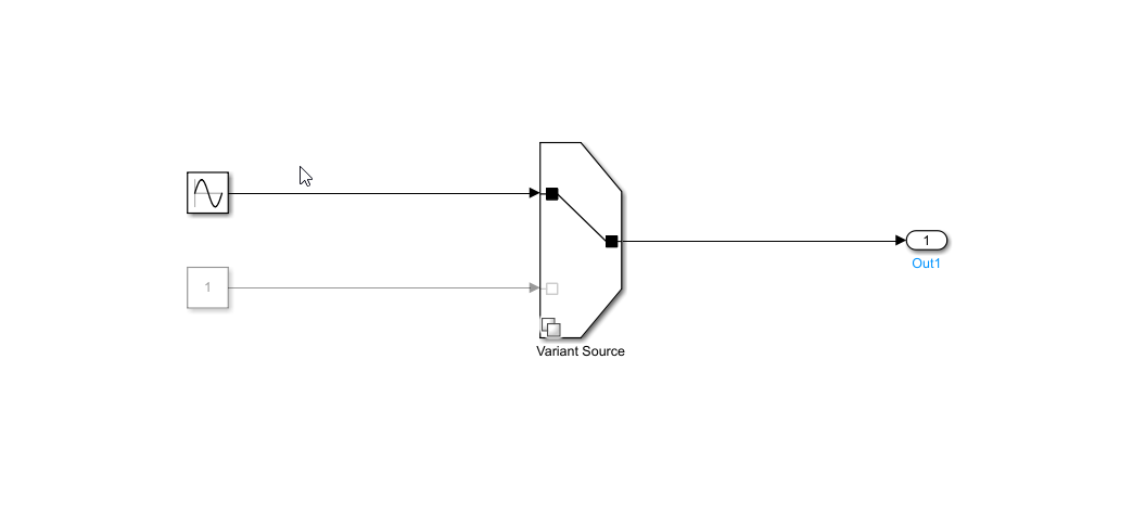
For example, in the following Variant source block, the active choice appears normally and the inactive choice appears faded.

variant source

The active variant choice is configured as shown below.

variant control

For more information, please refer to the following documentation: What are variants in Simulink.

EHANDBOOK support for Variant blocks

EHANDBOOK Container-Build supports processing these variant choices. To enable this, the following configurations must be provided during container generation:

  1. The command line argument -enableVariantBlockConfiguration must be passed to EHANDBOOK-Container Build (or the Unified Graphics Generator).

  2. The files containing the Variant control variables (e.g. Simulink data dictionary files) must be passed via the command line option -simlib.

EHANDBOOK-NAVIGATOR version 12.1-Beta or higher must be used to view these models.